Estrutura Organizacional
Estrutura Organizacional
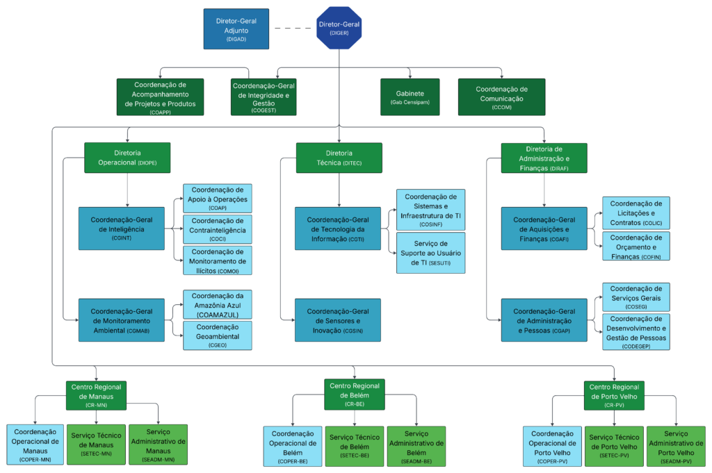
Veja abaixo a atual estrutura organizacional do Centro Gestor e Operacional do Sistema de Proteção da Amazônia - Censipam.
Clique aqui e baixe o organograma.

Estrutura Organizacional
Veja abaixo a atual estrutura organizacional do Centro Gestor e Operacional do Sistema de Proteção da Amazônia - Censipam.
Clique aqui e baixe o organograma.
