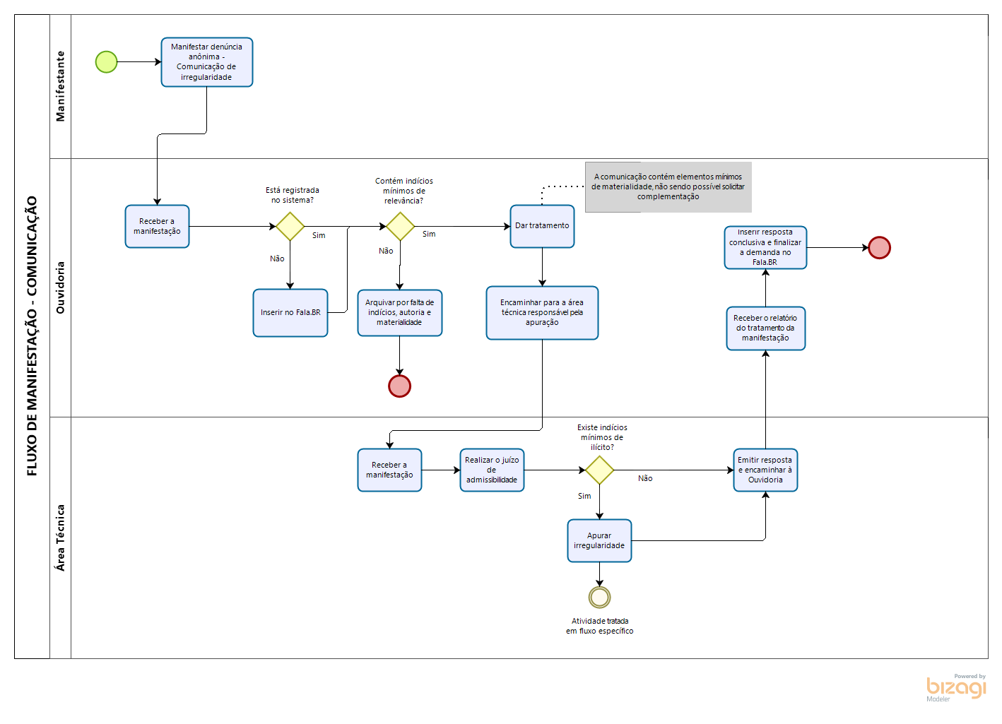
Página Inicial Fluxo de Manifestação -  Comunicação