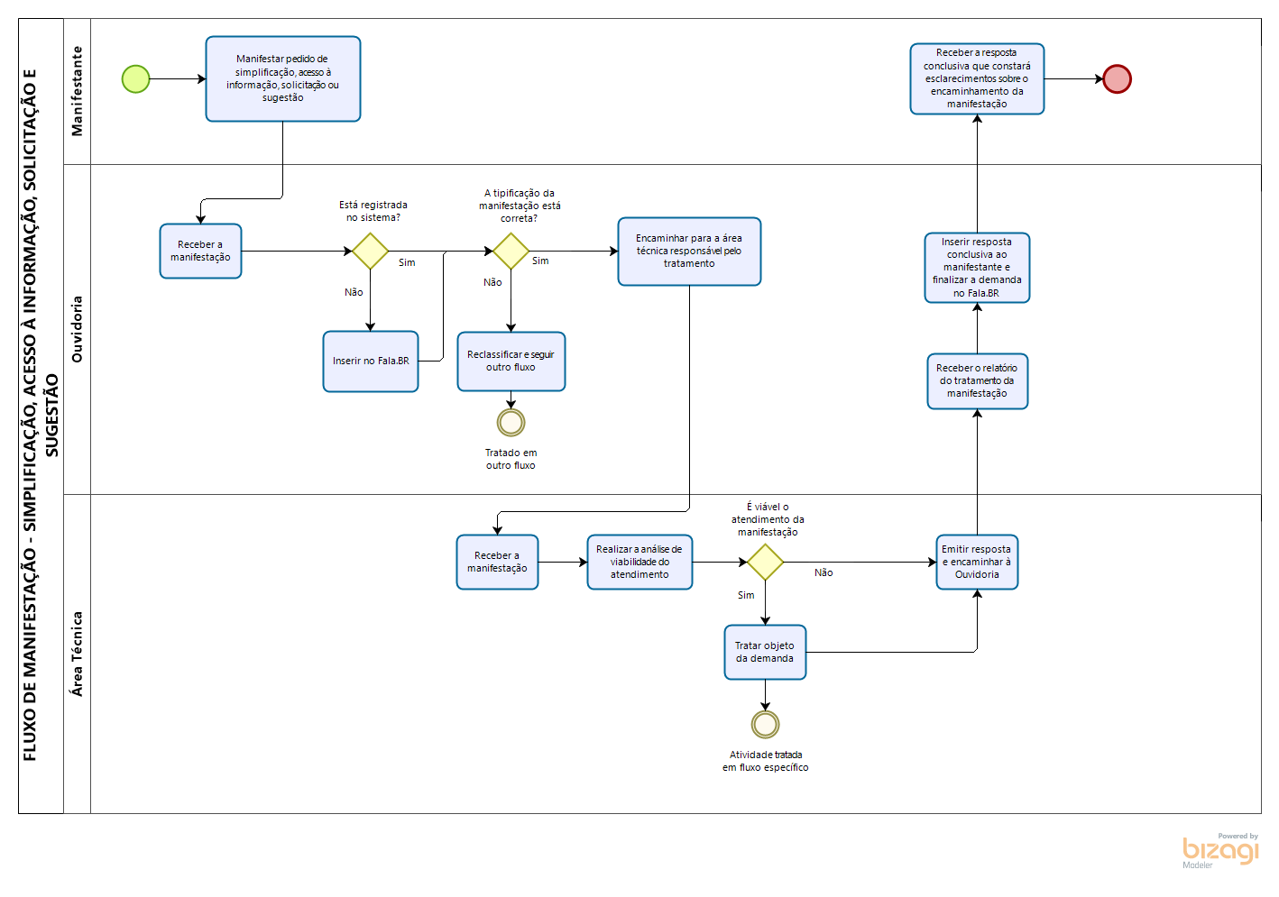
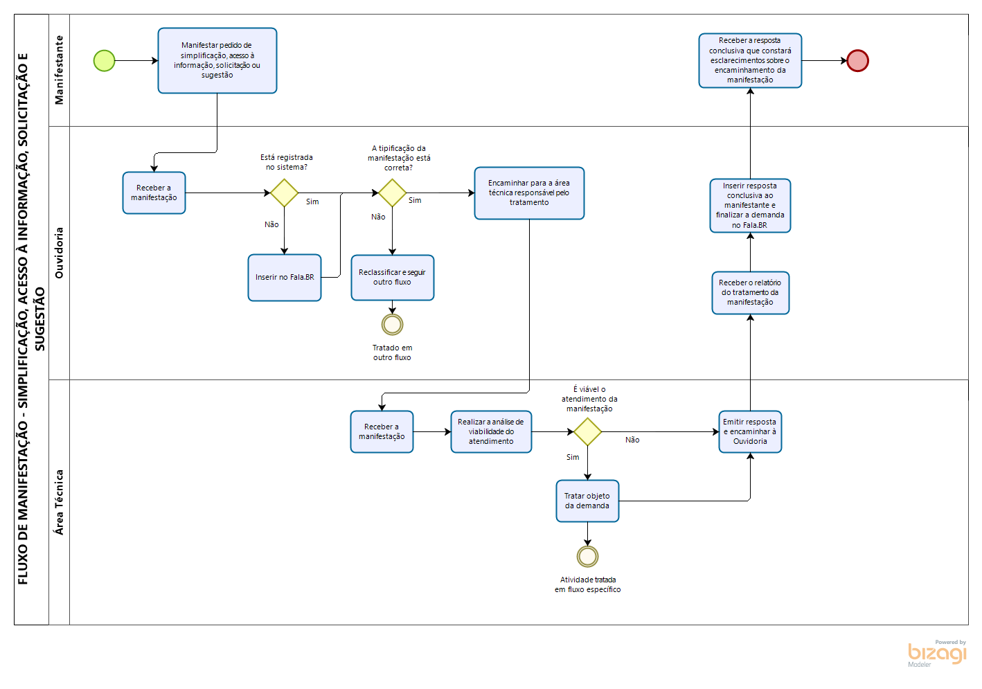
Página Inicial Fluxo de Manifestação -  Simplifique, Acesso à Informação, Solicitação e Sugestão