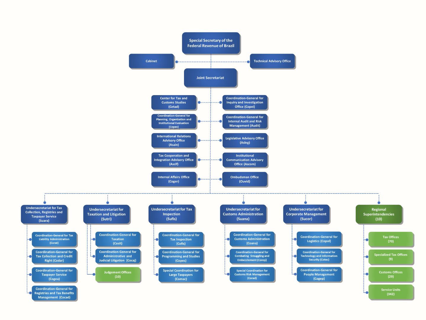
Página Inicial Organizational Chart of the Special Secretariat of the Federal Revenue of Brazil (English)