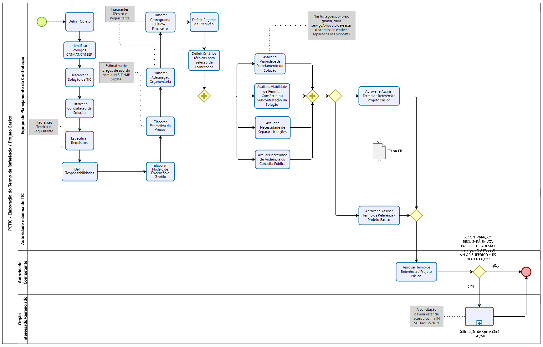
Página Inicial Planejamento da Contratação de TIC - Elaboração do Termo de Referência