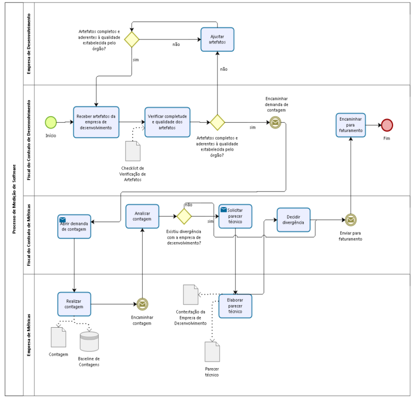
Página Inicial Processo de medição de software