Ir para o Conteúdo 1 Ir para a Página Inicial 2 Ir para o menu de Navegação 3 Ir para a Busca 4 Ir para o Mapa do site 5
Abrir menu principal de navegação
FUNDAJ
Termos mais buscados
  • imposto de renda
  • inss
  • assinatura
  • cnh social
  • mei
Termos mais buscados
  • imposto de renda
  • inss
  • assinatura
  • Acesso a Informação
    • Ações e Programas
      • Ações e Programas
      • Metas Institucionais
      • Renúncia de Receitas
      • Fundo de Amparo ao trabalhador – FAT
      • Consultores Unesco
      • Planejamento Institucional
    • Auditoria
      • Plano Anual de Auditoria Interna - PAINT
      • Relatório Anual de Atividades de Auditoria Interna - RAINT
      • Relatórios da CGU
      • Relatórios de Gestão
      • Parecer de Auditoria Interna sobre a Prestação de Contas Anual
    • Comissão de Ética Setorial
      • Dados
    • Corregedoria
    • Convênios e Transferências
      • Convênios e outros acordos firmados pela Fundaj
      • Transferências de Recursos
    • Dados Abertos
    • Gastos com a prevenção Covid- 19
    • Informações Classificadas
      • Formulários
      • Formulários
    • Institucional
      • Agenda de Autoridades
      • Quem é Quem
      • Horários de funcionamento e atendimento ao público.
      • Estatuto e Regimento
      • Estrutura Organizacional
      • Competências
      • Principais cargos / Informações dos principais cargos
      • Classificação dos Riscos dos Processos Finalísticos
      • Lei Geral de Proteção de Dados - LGPD
      • Perfil Profissional
    • Licitações e Contratos
      • Para acompanhar Licitações a partir de Janeiro de 2024, em diante
      • Para acompanhar Licitações antigas, até Dezembro de 2023
      • Contratos
      • Detalhamento dos contratos
      • Consulta de Licitações
    • Participação Social
      • Participação Social
      • Serviço de Informação ao Cidadão
      • Ouvidoria da Fundaj
      • Formulários
      • Resoluções do Conselho Diretor
    • Perguntas Frequentes
    • Planejamento Estratégico
    • Política de Segurança da Informação
    • Receitas e Despesas
      • Cursos e Capacitaçōes de Servidores
      • Detalhamento de Viagens e Serviços - Portal da Transparência
      • Detalhamento da Receita Pública - Portal da Transparência
      • Orçamento de Despesa Pública - Portal da Transparência
    • Serviço de informação ao Cidadão - SIC
    • Servidores
      • Servidores Fundaj
      • Terceirizados
    • e-SIC
    • Transparência Fundaj
      • Transparência Fundaj
  • Assuntos
    • A Fundaj
      • Imagens da Fundaj
    • Personalidades
      • Joaquim Aurélio Barreto Nabuco de Araújo
      • Gilberto Freyre
      • Josué Apolônio de Castro
    • Endereços Fundaj
      • Diretorias
      • Bibliotecas
      • Auditorios
      • Espaços Culturais
      • Salas
      • Livrarias
    • Documentos Oficiais
      • Relatórios de Gestão
      • Estatuto
      • Regimento interno
      • Contas anuais
      • PDTI - Fundaj
      • Demonstrações Contábeis
    • Força de Trabalho
    • Manual de Marca
  • Canais de Atendimento
    • Fale Conosco
    • Ouvidoria da Fundaj
      • Ouvidoria da Fundaj
      • O Ouvidor
      • História da Ouvidoria
      • Perguntas Frequentes
      • Relatórios da Ouvidoria
      • Notícias da Ouvidoria
      • Sites Oficiais do Governo Federal
      • Contatos
      • Carta de Serviços ao Cidadão
      • Chamamento Público
      • Painel Resolveu
      • Fluxos do Atendimento
      • Legislação
      • Formulários de Manifestação
      • Integridade no Governo Federal - Venha Conhecer!
      • Conselhos de Usuários de Serviços Públicos - Perguntas e Respostas
      • Painel de Integridade Pública
      • Plano Anual de Trabalho
      • Fluxos do Atendimento
    • Atendimento à imprensa
      • Atendimento à imprensa
  • Centrais de Conteúdo
    • Notícias
    • Boletins de Notícias
      • Mensagem da Presidenta
      • Boletins de Notícias
    • Carnaval - Um enredo preservado pela Fundação Joaquim Nabuco em seus 75 anos
    • Twitter
    • Facebook
    • Instagram
    • Youtube
    • Fundaj na Mídia
      • Impresso/Site
      • Rádio
      • TV
    • Outros
      • Planilhas
      • Textos
      • Relatórios
      • Imagens
      • Notícias
  • Composição
    • Presidência
      • Agenda da Presidente MARCIA ANGELA DA SILVA AGUIAR
      • Carta ao Cidadão
      • Missão, Visão e Valores
      • Cooperação Internacional
      • Seminário de Tropicologia
      • Programas Institucionais
      • Comissão de Ética
      • Portarias
    • DIPES
      • A Dipes
      • Agenda do Diretor
      • Informativo Mensal
      • Centro de Estudos de Cultura, Identidade e Memória - CECIM
      • Centro de Estudo em Dinâmicas Sociais e Territoriais - CEDIST
      • Laboratório de Informações Sociais - LAIS
      • Grupos de Pesquisa
      • Publicações
      • Eventos
      • PIBIC
      • Macroprocessos
      • 9º epePE
      • Sala Segura Sedap / Fundaj
    • DIFOR
      • A Difor
      • Cursos
      • Editais
      • Projetos Permanentes
      • Agenda da Diretoria
      • Fale com a Difor
      • Informativo Mensal
    • DIMECA
      • Agenda do Diretor
      • Acervos Históricos e Documentais
      • Acervo Digital (Site antigo)
      • Biblioteca
      • Coordenação-Geral de Estudos da História Brasileira (Cehibra)
      • Coordenação de Museologia
      • Fluxograma dos Processos Mapeados
      • Fluxograma dos Processos Mapeados
      • Laborarte
      • Museu do Homem do Nordeste
      • Unidade de Artes Visuais
      • Editora Massangana
    • DIPLAD
      • Agenda do Diretor
      • Equipe de TI
      • Pagamentos da Fundaj
  • Cursos
  • Relatórios de Pesquisas
  • GOV.BR
    • Serviços
      • Buscar serviços por
        • Categorias
        • Órgãos
        • Estados
      • Serviços por público alvo
        • Cidadãos
        • Empresas
        • Órgãos e Entidades Públicas
        • Demais segmentos (ONGs, organizações sociais, etc)
        • Servidor Público
    • Temas em Destaque
      • Orçamento Nacional
      • Redes de Atendimento do Governo Federal
      • Proteção de Dados Pessoais
      • Serviços para Imigrantes
      • Política e Orçamento Educacionais
      • Educação Profissional e Tecnológica
      • Educação Profissional para Jovens e Adultos
      • Trabalho e Emprego
      • Serviços para Pessoas com Deficiência
      • Combate à Discriminação Racial
      • Política de Proteção Social
      • Política para Mulheres
      • Saúde Reprodutiva da Mulher
      • Cuidados na Primeira Infância
      • Habitação Popular
      • Controle de Poluição e Resíduos Sólidos
    • Notícias
      • Serviços para o cidadão
      • Saúde
      • Agricultura e Pecuária
      • Cidadania e Assistência Social
      • Ciência e Tecnologia
      • Comunicação
      • Cultura e Esporte
      • Economia e Gestão Pública
      • Educação e Pesquisa
      • Energia
      • Forças Armadas e Defesa Civil
      • Infraestrutura
      • Justiça e Segurança
      • Meio Ambiente
      • Trabalho e Previdência
      • Turismo
    • Galeria de Aplicativos
    • Acompanhe o Planalto
    • Navegação
      • Acessibilidade
      • Mapa do Site
      • Termo de Uso e Aviso de Privacidade
    • Consultar minhas solicitações
    • Órgãos do Governo
    • Por dentro do Gov.br
      • Dúvidas Frequentes em relação ao Portal gov.br
      • Dúvidas Frequentes da conta gov.br
      • Ajuda para Navegar o Portal
      • Conheça os elementos do Portal
      • Política de e-participação
      • Termos de Uso
      • Governo Digital
      • Guia de Edição de Serviços do Portal Gov.br
    • Canais do Executivo Federal
    • Dados do Governo Federal
      • Dados Abertos
      • Painel Estatístico de Pessoal
      • Painel de Compras do Governo Federal
      • Acesso à Informação
    • Empresas e Negócios
Links Úteis
  • Galeria de Aplicativos
  • Participe
  • Galeria de Aplicativos
  • Participe
Redes sociais
  • Facebook
  • Instagram
  • YouTube
  • Flickr
Você está aqui: Página Inicial Canais de Atendimento Ouvidoria da Fundaj Fluxos do Atendimento
Info

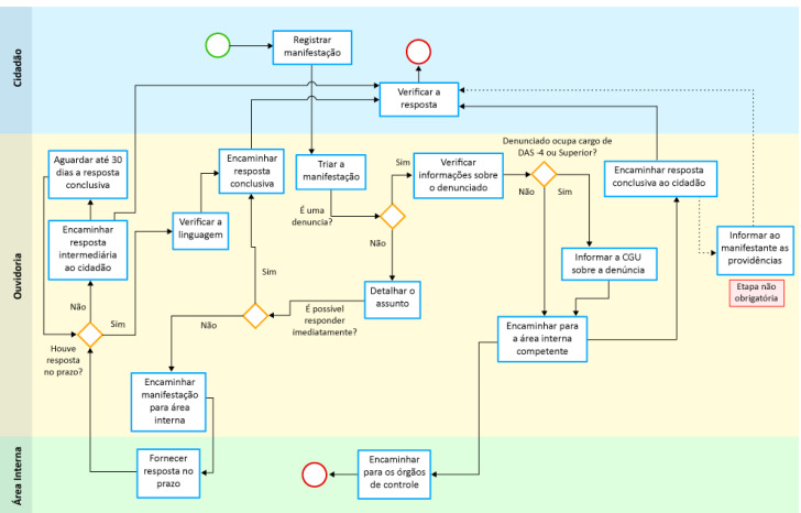
Fluxos do Atendimento

Compartilhe por Facebook Compartilhe por Twitter Compartilhe por LinkedIn Compartilhe por WhatsApp link para Copiar para área de transferência
Publicado em 17/07/2025 11h02
Fluxos do Atendimento
Acompanhe os Fluxos do Atendimento da Ouvidoria.
Compartilhe por Facebook Compartilhe por Twitter Compartilhe por LinkedIn Compartilhe por WhatsApp link para Copiar para área de transferência
  • Acesso a Informação
    • Ações e Programas
      • Ações e Programas
      • Metas Institucionais
      • Renúncia de Receitas
      • Fundo de Amparo ao trabalhador – FAT
      • Consultores Unesco
      • Planejamento Institucional
    • Auditoria
      • Plano Anual de Auditoria Interna - PAINT
      • Relatório Anual de Atividades de Auditoria Interna - RAINT
      • Relatórios da CGU
      • Relatórios de Gestão
      • Parecer de Auditoria Interna sobre a Prestação de Contas Anual
    • Comissão de Ética Setorial
      • Dados
    • Corregedoria
    • Convênios e Transferências
      • Convênios e outros acordos firmados pela Fundaj
      • Transferências de Recursos
    • Dados Abertos
    • Gastos com a prevenção Covid- 19
    • Informações Classificadas
      • Formulários
      • Formulários
    • Institucional
      • Agenda de Autoridades
      • Quem é Quem
      • Horários de funcionamento e atendimento ao público.
      • Estatuto e Regimento
      • Estrutura Organizacional
      • Competências
      • Principais cargos / Informações dos principais cargos
      • Classificação dos Riscos dos Processos Finalísticos
      • Lei Geral de Proteção de Dados - LGPD
      • Perfil Profissional
    • Licitações e Contratos
      • Para acompanhar Licitações a partir de Janeiro de 2024, em diante
      • Para acompanhar Licitações antigas, até Dezembro de 2023
      • Contratos
      • Detalhamento dos contratos
      • Consulta de Licitações
    • Participação Social
      • Participação Social
      • Serviço de Informação ao Cidadão
      • Ouvidoria da Fundaj
      • Formulários
      • Resoluções do Conselho Diretor
    • Perguntas Frequentes
    • Planejamento Estratégico
    • Política de Segurança da Informação
    • Receitas e Despesas
      • Cursos e Capacitaçōes de Servidores
      • Detalhamento de Viagens e Serviços - Portal da Transparência
      • Detalhamento da Receita Pública - Portal da Transparência
      • Orçamento de Despesa Pública - Portal da Transparência
    • Serviço de informação ao Cidadão - SIC
    • Servidores
      • Servidores Fundaj
      • Terceirizados
    • e-SIC
    • Transparência Fundaj
      • Transparência Fundaj
  • Assuntos
    • A Fundaj
      • Imagens da Fundaj
    • Personalidades
      • Joaquim Aurélio Barreto Nabuco de Araújo
      • Gilberto Freyre
      • Josué Apolônio de Castro
    • Endereços Fundaj
      • Diretorias
      • Bibliotecas
      • Auditorios
      • Espaços Culturais
      • Salas
      • Livrarias
    • Documentos Oficiais
      • Relatórios de Gestão
      • Estatuto
      • Regimento interno
      • Contas anuais
      • PDTI - Fundaj
      • Demonstrações Contábeis
    • Força de Trabalho
    • Manual de Marca
  • Canais de Atendimento
    • Fale Conosco
    • Ouvidoria da Fundaj
      • Ouvidoria da Fundaj
      • O Ouvidor
      • História da Ouvidoria
      • Perguntas Frequentes
      • Relatórios da Ouvidoria
      • Notícias da Ouvidoria
      • Sites Oficiais do Governo Federal
      • Contatos
      • Carta de Serviços ao Cidadão
      • Chamamento Público
      • Painel Resolveu
      • Fluxos do Atendimento
      • Legislação
      • Formulários de Manifestação
      • Integridade no Governo Federal - Venha Conhecer!
      • Conselhos de Usuários de Serviços Públicos - Perguntas e Respostas
      • Painel de Integridade Pública
      • Plano Anual de Trabalho
      • Fluxos do Atendimento
    • Atendimento à imprensa
      • Atendimento à imprensa
  • Centrais de Conteúdo
    • Notícias
    • Boletins de Notícias
      • Mensagem da Presidenta
      • Boletins de Notícias
    • Carnaval - Um enredo preservado pela Fundação Joaquim Nabuco em seus 75 anos
    • Twitter
    • Facebook
    • Instagram
    • Youtube
    • Fundaj na Mídia
      • Impresso/Site
      • Rádio
      • TV
    • Outros
      • Planilhas
      • Textos
      • Relatórios
      • Imagens
      • Notícias
  • Composição
    • Presidência
      • Agenda da Presidente MARCIA ANGELA DA SILVA AGUIAR
      • Carta ao Cidadão
      • Missão, Visão e Valores
      • Cooperação Internacional
      • Seminário de Tropicologia
      • Programas Institucionais
      • Comissão de Ética
      • Portarias
    • DIPES
      • A Dipes
      • Agenda do Diretor
      • Informativo Mensal
      • Centro de Estudos de Cultura, Identidade e Memória - CECIM
      • Centro de Estudo em Dinâmicas Sociais e Territoriais - CEDIST
      • Laboratório de Informações Sociais - LAIS
      • Grupos de Pesquisa
      • Publicações
      • Eventos
      • PIBIC
      • Macroprocessos
      • 9º epePE
      • Sala Segura Sedap / Fundaj
    • DIFOR
      • A Difor
      • Cursos
      • Editais
      • Projetos Permanentes
      • Agenda da Diretoria
      • Fale com a Difor
      • Informativo Mensal
    • DIMECA
      • Agenda do Diretor
      • Acervos Históricos e Documentais
      • Acervo Digital (Site antigo)
      • Biblioteca
      • Coordenação-Geral de Estudos da História Brasileira (Cehibra)
      • Coordenação de Museologia
      • Fluxograma dos Processos Mapeados
      • Fluxograma dos Processos Mapeados
      • Laborarte
      • Museu do Homem do Nordeste
      • Unidade de Artes Visuais
      • Editora Massangana
    • DIPLAD
      • Agenda do Diretor
      • Equipe de TI
      • Pagamentos da Fundaj
  • Cursos
  • Relatórios de Pesquisas
Redefinir Cookies
Redes sociais
  • Facebook
  • Instagram
  • YouTube
  • Flickr
Acesso àInformação
Todo o conteúdo deste site está publicado sob a licença Creative Commons Atribuição-SemDerivações 3.0 Não Adaptada.
Voltar ao topo da página
Fale Agora Refazer a busca